律师观点

肩上担山知任重,志存云天砥砺行

现实世界资产(RWA)通证化操作流程与法律分析
关联律师:发布时间:2025-09-19

 

本文作者:王喆、廖杰

引言

 

区块链技术的成熟与去中心化金融(DeFi)对原生资产需求的饱和,共同催生了现实世界资产通证化(Real-World Asset Tokenization, RWA)这一金融创新浪潮。RWA旨在通过区块链技术将现实世界中的有形或无形资产转化为可数字化表征与交易的权证(Token),本质是基于真实资产在数字世界生成可交易的权证。据波士顿咨询公司(BCG)预测,全球RWA市场规模至2033年有望触及18.9万亿美元。区块链的全球性与法律监管的地域性之间存在固有冲突,导致RWA项目面临法律定性模糊、跨境监管冲突与刑事风险边界不清等多重挑战。中国内地对虚拟货币及相关活动采取严监管的背景下,厘清RWA的法律属性、识别风险红线并构建合规路径,已成为极具现实意义的议题。本文将从RWA的基本概念出发,结合RWA发行流程,分析其法律定性、跨境冲突、刑事风险及违约救济等法律问题,供大家交流探讨。

 

RWA项目的基本概念与发展现状

 

1. RWA的定义与分类

RWA指在区块链上进行代币化的传统物理或金融资产。其核心公式可表述为:RWA =法律上确权的现实世界资产+实现资金流动与风险隔离的跨境架构+承载并映射资产价值的Token,其关键要素如下:

 

表1:RWA的关键要素

 

RWA 是在法律契约框架下运用区块链技术手段,将现实世界资产的相关权益在链上进行表示、流转和治理的过程,通过数字化通证来代表现实世界的资产和权益,进而实现现实世界资产和权益的份额化分割、自由流通及自动化管理。RWA 资产通证化需要经过从现实资产到数字代币的一系列流程,涵盖资产准备、上链映射、通证发行和交易等阶段。一般而言,RWA 通证化类似于传统资产证券化(ABS)的结构化流程,但利用区块链的透明度、可编程性和不可篡改性等特性,对资产发行、交易和管理过程进行升级。

 

表2:RWA与ABS的核心区别

 

依据法律性质,RWA可划分为两类:

证券型代币:受证券法规制,以资产支持证券、投资基金份额为代表,适用固收证券和投资基金的监管规则。

 

非证券型代币:以稳定币为代表,参考发钞银行进行监管,围绕发行储备、实缴出资、赎回责任等方面对发行人进行牌照管理。

 

按底层资产类型,则可划分为实物资产(如房地产、黄金)和金融资产(如债券、应收账款)。

 

表3:RWA项目的主要分类及特征

 

2. RWA的发展历程与模式演变

RWA的发展历经三阶段:

(1) 稳定币阶段(2014—2023年):法定货币代币化,如USDT、USDC,充当现实法币与虚拟资产的桥梁。

 

(2) 金融资产代币化阶段(2024年至今):将债券、基金、股票、贵金属等传统金融资产数字化为可交易的代币资产。例如,贝莱德与美国代币化平台合作发行代币化货币市场基金,通过智能合约实现自动分红、赎回等功能,提升结算效率并降低中介费用。

 

(3) 实物资产代币化阶段(探索中):将房产、充电桩、白酒等缺乏流动性的实物资产通过代币化提升分割性与流通效率。但面临技术挑战,如预言机技术需确保链下资产数据(如房产估值、大宗商品价格)实时、防篡改地同步至链上。

 

相较于传统资产证券化(ABS),RWA的优势在于:碎片化持有降低投资门槛;智能合约实现即时结算与24/7交易;区块链结算突破地域限制,提升资产全球可及性。

 

境内资产RWA发行流程(以香港为例)

 

● 前期准备

(一)合格底层资产的标准

1. 资产类型:优先选择香港市场认可的资产类型,如新能源设施(风电场、光伏电站)、科技设备、绿色基础设施等。避免农业资产、房地产及贵金属等敏感类别。

 

2. 价值要求:建议单个资产包评估价值不低于2000万元人民币,且年化收益率达到8%以上。

 

3. 权属清晰:资产必须拥有完整所有权(非使用权),权属证明齐全且无法律纠纷。

 

4. 数据可验证:资产需具备可上链的运营数据流(如发电量、租金收入),确保现金流可追溯、可审计。

 

(二)架构设计原则

1. 跨境架构:采用“境内资产管理+香港发币+美国资金回流”的三级合规架构:

 

境内:设立资产管理公司,负责现实资产的管理、确权以及与区块链资产的映射。

职能:1.对现实资产进行确权,并通过联盟链技术实现资产数字化。2.负责管理和运营现实资产,确保资产的收益和价值稳定。3. 确保资产管理符合中国的法律法规(如金融监管、税务等)。

 

香港:设立SPV作为发币主体,持有资产收益权,负责RWA项目的代币发行和相关的市场推广工作。

职能:1. 在公链上发行与现实资产挂钩的代币。2. 向全球投资者推广代币,吸引更多资金支持。3. 符合香港证券及期货事务监察委员会(SFC) 的监管要求, 确保代币发行合法合规。

 

美国:设立交易公司或相关机构处理美元资金回流与二级市场交易(需要国际化交易和美元资金回流的RWA 项目)

职能:1.在美国或国际交易所上线代币,提供流动性支持。2.将稳定币 (如 USDT、USDC) 兑换为美元,并通过合规渠道将美元资金回流国内。3.完成KYC (客户身份识别)和AML (反洗钱) 等合规认证,确保资金流动合法。

 

2. 风险隔离:通过特殊目的公司(SPV)实现资产与原始权益人的风险隔离,保障投资者权益。

 

发行流程

(一)境内合规准备阶段

1. 数据合规处理

(1) 通过合适的数据交易所的跨境数据通道传输资产运营数据

(2) 采用国密算法加密数据,确保符合《数据安全法》和《网络安全法》

(3) 服务商:区块链技术服务商、认证机构

 

2. 监管预沟通

(1) 提前与商务部、发改委、外管局进行方案预沟通

(2) 取得ODI(境外直接投资)备案预审意见

(3) 完成37号文登记(境内居民个人境外投资外汇登记)

 

(二)SPV与WOFE设立阶段

1. 境外SPV设立

(1) 选择香港作为SPV注册地

(2) 聘请境外律所完成法律架构设计

(3) 通过37号文登记完成公司注册、商业登记和税务备案

 

2. 境内WOFE设立

(1) 通过SPV在境内设立外商独资企业(WOFE)

(2) 提交材料包括:SPV注册证明、WOFE章程、可行性研究报告

(3) 在市场监管局完成《外商投资企业营业执照》申请

(4) 开立NRA账户(境外机构境内外汇账户)完成资金汇入备案

 

(三)资产收购与重组阶段

1. 资产评估与收购

(1) 聘请持牌评估机构进行资产估值

(2) 委托会计师事务所进行财务审计

(3) 通过WOFE收购底层资产所有权或收益权

 

2. 合规审批

(1) 向商务部门提交收购协议、资产评估报告、资产权属证明

(2) 如属限制类行业,需获得发改委项目核准

(3) 完成股权转让税务申报

 

(四)香港发行准备阶段

1. 代币化方案设计

(1) 聘请香港持牌券商(如中银国际、瑞银)设计代币化方案

(2) 确定代币类型:证券型代币(STO)或资产支持代币(ABS)

(3) 向香港证监会提交“Ensemble沙盒”申请,测试批发层面央行数码货币(wCBDC)的DvP结算

 

2. 法律文件准备

(1) 编制《代币功能说明书》明确权益属性

(2) 由香港持牌律所出具《资产收益权法律意见书》

(3) 境内和境外律所联合编制《跨境法律冲突评估报告》

 

(五)监管审批与发行阶段

1. 香港监管审批

(1) 向SFC提交《发售文件》及智能合约代码审计报告(如CertiK出具)

(2) 如涉及稳定币,需向金管局提交《稳定币合规声明》¹

(3) 获得1号(证券交易)、4号(证券咨询)、7号(自动化交易服务)牌照机构支持

 

2. 发行执行

(1) 通过持牌交易所(如HashKey Exchange)进行私募或公募

(2) 托管银行(如渣打银行)提供法币出入金通道

(3) 募集资金经香港持牌托管银行闭环管理,符合《外汇管理条例》

 

(六)后续运营与合规阶段

1. 持续信息披露

(1) 按季度发布经审计的运营报告(香港持牌会计师事务所审计)

(2) 披露底层资产盈利情况和现金流情况

(3) 智能合约自动执行收益分配

 

2. 二级市场流通

(1) 在持牌交易所上线交易(选择一线交易所或香港合规交易所)

(2) 提供流动性管理,确保交易顺畅

(3) 遵守持续监管报告义务

 

● 关键参与机构与牌照要求

 

● 时间规划(以具体项目为准)

前期准备:2-3个月(资产筛选、架构设计、监管预沟通)

设立阶段:1-2个月(SPV、WOFE设立与登记)

审批阶段:3-4个月(香港证监会、金管局审批)

发行阶段:1-2个月(代币发行与资金募集)

 

● 风险控制与应对策略

监管风险:确保同时符合内地与香港监管要求,提前与监管部门沟通

技术风险:选择成熟区块链技术方案,完成智能合约第三方审计

市场风险:设置最低募集规模条款,确保发行成功率

外汇风险:通过合规渠道完成资金跨境流动,避免外汇违规

法律风险:采用“真实出售”架构实现风险隔离,避免资产追索

 

表4:RWA通证化的主要流程

 

RWA项目典型案例简析

 

案例一

Franklin Templeton的BENJI代币

项目简介:该资管公司在Stellar链上发行代币化美国政府货币市场基金(FRAXX),1  BENJI代币代表1股基金份额。

 

合规策略:

(1) 明确作为证券申报,依循美国Reg D(合格投资者私募)与Reg S(境外发行)条款。

(2) 代币为已有基金份额的数字化表征,基金本身仍受《Investment Company Act of 1940》管辖。

(3) 通过允许名单(Allowlist)机制控制转账,防止非法公开转售。

 

启示:完全拥抱现有证券监管框架,将代币嵌入成熟法律结构,为传统机构提供可复制路径。

 

案例二

Ondo Finance的OUSG

项目简介:DeFi协议Ondo发行代表贝莱德短期国债ETF权益的代币OUSG。

 

合规策略:

(1) 设立美国特拉华州SPV持有ETF,发行代币化股票。

(2) 发行依循Reg D,与证券经纪商Prime Trust合作担任转让代理,执行允许名单控制。

(3) 在许可型流动性池中交易,用户需完成身份验证,创造“合规围墙”。

 

启示:DeFi原生项目通过结合传统金融基础设施(转让代理、SPV),在现有框架内创新。

 

案例三

中国香港“福币”数字债券

项目简介:深圳福田投控在以太坊发行5亿元数字债券,于澳门MOX及深交所双重上市。

 

合规策略:

(1) 通过符合港澳法律的SPV结构,将境内信用债权益映射至公链。

(2) 纳入香港“Ensemble沙盒”与内地协同监管框架下测试。

(3) 设立合规法币出入金通道,资金流动受全面监控。

 

启示:在严格监管协同下,利用公链发行RWA产品可行,为跨境合作提供宝贵经验。

 

案例四

奥瑞德算力RWA项目

项目简介:上市公司奥瑞德将其AI服务器算力服务的未来收益权进行代币化,面向境外投资者发行。

 

合规策略:

(1) 采用 “境内股东借款+担保+境外Token化”结构,通过关联方小比例入股构建合法债权,规避非金融放贷问题。

(2) 通过香港等合规跨境渠道面向境外市场发行,资金闭环于境内。

(3) 利用IoT设备直采数据与区块链技术,确保底层资产数据真实可信,满足合规审计要求。

 

启示:为非金融实体资产(如算力基础设施)的上链融资提供了可复制的合规范式,通过精妙的法律结构设计在现有监管框架内实现了创新突破。

 

表5:RWA典型案例对比

 

RWA项目的法律定性问题

 

(一)证券属性的认定标准

RWA代币是否构成证券是首要不确定性来源。美国采用“Howey Test”四要素标准(资金投入、共同企业、预期收益、依赖他人努力)进行判断。我国则适用“功能—权利—现金流”三要素分析法:若代币具有融资功能、代表股权或债权属性、现金流依赖底层资产或发行人经营,则极可能被认定为证券。一旦被定性为证券,其发行、销售与交易需遵循《证券法》关于注册、披露及投资者适当性要求,合规成本陡增。

 

(二)物权法律适用挑战

RWA面临传统物权制度与数字代币的法律衔接困境。实物资产代币化需解决代币持有人如何取得底层资产物权的问题。主流模式是通过设立特殊目的载体(SPV),将资产所有权注入SPV后发行代表权益的代币。但该结构面临三重挑战:SPV所在地法与资产所在地法可能冲突;代币转让的物权变动效力在不同法域有不同解释;司法机构如何认定与执行代币代表的权益。

 

(三)合同法与智能合约效力

智能合约的自动执行性带来新法律问题:代码漏洞导致错误执行时的救济措施;代码表达与法律文本冲突时的解释规则;不可抗力与情势变更原则在自动执行中的适用性。目前,智能合约需与线下法律协议绑定使用,其独立法律效力尚未得到普遍承认。

 

RWA项目的跨境法律冲突与管辖权问题

 

(一)法律适用规则的不确定性

RWA全球化特性致其常涉及多法域,需同时考虑:

SPV设立地法律:决定SPV合法性与代币发行基础。

资产所在地法律:管辖底层资产权属与转让有效性。

投资者所在地法律:约束代币销售行为合规性。

交易平台所在地法律:规范二级市场交易行为。

各国监管态度迥异,如中国内地严禁代币发行,而香港通过“Ensemble沙盒”允许证券型代币发行。

 

(二)监管管辖权冲突

美国SEC可能依据“长臂管辖权”对向美国公民销售的代币行使管辖权,即便发行方与SPV均位于境外。香港证监会则要求证券型代币发行方申请第1类(证券交易)及第7类(自动化交易服务)牌照。监管差异要求RWA项目遵循“境外合规发行—境内不营销”的分域原则。

 

(三)争议解决机制的选择

跨境RWA项目多选择国际仲裁作为争议解决方式,依托《纽约公约》实现裁决的跨境承认与执行。香港作为国际仲裁中心,成为许多涉及中国元素RWA项目的首选地。但仲裁机制面临挑战:仲裁庭如何理解区块链技术;裁决能否有效执行链上资产。

 

表6:RWA项目的主要法律冲突简述

 

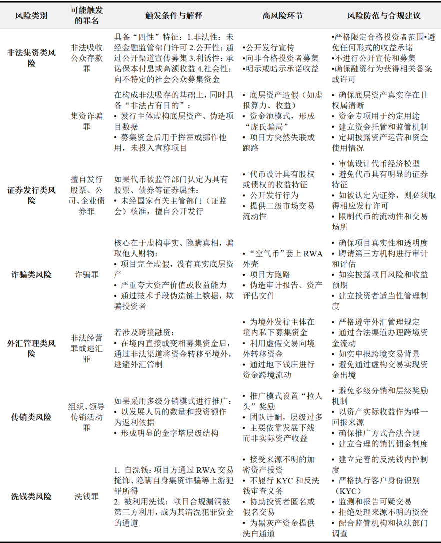
RWA项目境内刑事法律风险

 

表7:RWA项目刑事法律风险

 

RWA项目违约的司法管辖与追偿机制

 

RWA项目违约的核心矛盾在于:链上操作的全球性、匿名性与链下资产的地域性、主权性之间的冲突。因此,其司法管辖和追偿不再是单一维度的法律问题,而是一个需要多层面考量的系统工程。

 

(一)司法管辖权的确定

确定哪个国家或地区的法院有权审理案件是追偿的第一步,也是最具争议的环节。主要取决于以下连接点:

 

1. 被告所在地/主营业务地

项目发行方(SPV公司)的注册地:这是最直接、最传统的连接点。如果项目方在开曼群岛设立特殊目的载体(SPV)发行Token,开曼法院很可能拥有管辖权。

 

项目实际运营团队所在地:如果技术开发、运营团队集中在中国境内,尽管SPV在海外,中国法院仍可能依据“实际经营地”原则主张管辖权,特别是当募集行为主要面向中国投资者时。

 

2. 原告(投资者)所在地:某些司法管辖区(尤其是普通法系)的法律允许投资者在其居住地法院提起诉讼,特别是能证明其损失在该地发生。

 

挑战:RWA投资者全球分布,容易引发“平行诉讼”(不同国家的法院同时审理同一案件),导致判决冲突和执行困难。

 

3. 资产所在地:这是最终追偿的关键。如果底层资产是位于美国的一座商业地产,那么美国法院对与该资产直接相关的纠纷(如产权纠纷、抵押权执行)拥有无可争议的管辖权。任何其他地区的判决如需处置该资产,都必须得到美国法院的承认与执行。

 

4. 合同约定:在项目法律文件(如购买协议、条款与服务)中预先约定的管辖法院适用法律是法院决定是否受理案件的首要依据。

 

例如:文件约定“所有争议交由新加坡国际仲裁中心(SIAC)管辖,并适用新加坡法律”。这将极大地增加新加坡获得管辖权的权重,除非有强力的公共政策理由排除(如该约定旨在规避中国关于非法集资的强制性法律规范)。

 

5. 侵权行为地/合同履行地:如果指控的是欺诈(侵权行为),欺诈行为发生地或结果地的法院可能有管辖权。合同义务的履行地也可能成为连接点。

 

管辖权之争很可能是多方博弈的结果。项目方通常会通过在海外设立SPV并在法律文件中约定对其有利的管辖法律和法院,来试图规避某些国家的严格监管和司法管辖。但对于涉及中国投资者和中国公共利益的案件,中国法院仍可能依据相关法律(如《刑法》中的属地、属人保护原则)主张管辖权。

 

(二)追偿机制与途径

追偿行动通常分为“链上”和“链下”两条线,但最终都需要回归到对链下实体资产的处置。

 

1. 链上执行

前提:依赖于预设的智能合约逻辑。

机制:

·自动清算:如果智能合约预设了抵押率不足自动清算、违约触发资产转移等条件,理论上可以自动执行。例如,将违约方的Token质押物拍卖。

·DAO/社区治理:某些项目可能由DAO(去中心化自治组织)持有底层资产密钥或控制权。社区可通过投票决定如何处置资产(如拍卖、转让)以补偿投资者。

局限性:

智能合约通常只能处理链上数字资产的转移。对于链下实体资产(如房产、汽车)的查封、扣押、拍卖,必须通过传统司法系统(法院、执法部门)的强制力来完成。智能合约无法“自动”没收一栋楼。

 

2. 链下司法追偿

这是最核心、最有效的追偿途径,即通过法院诉讼或仲裁。

诉讼:

·案由:可根据情况选择“合同违约”、“证券欺诈”、“侵权责任”等。

·过程:在获得有管辖权的法院作出的胜诉判决后,向资产所在地法院申请承认与执行该判决。

·挑战:跨境判决的承认与执行依赖于国际条约(如《选择法院协议公约》)或互惠原则,过程漫长且存在不确定性。

仲裁(更具优势的选择):

·优势:仲裁的保密性、专业性(可选择熟悉金融科技的仲裁员)以及其裁决在《纽约公约》框架下相较于法院判决更易于在全球160多个国家和地区得到承认和执行,使其成为RWA项目的理想争议解决方式。

·实践:许多RWA项目会在法律文件中约定通过新加坡国际仲裁中心(SIAC)、香港国际仲裁中心(HKIAC)等知名机构进行仲裁。

 

3. 对底层资产的直接追索

如果RWA Token被法律认定为是对底层资产直接享有的权益凭证(如所有权、抵押权),投资者可能有权直接对资产主张权利。

例如:如果Token代表对某辆汽车的抵押权,违约发生后,抵押权人(投资者)可申请法院拍卖该汽车,并就拍卖款优先受偿。

核心挑战:Token的法律定性是否得到资产所在地法律的认可。许多法域的财产法尚未承认通过区块链Token来表征和转让实体资产权益。

 

(三)追偿流程与挑战

1. 追偿流程:

第一步:违约认定与证据固化。确认触发违约条件,并立即通过区块链浏览器截图、公证等方式保全所有链上证据(交易记录、智能合约代码、Token持有证明)。同时整理所有链下法律文件。

第二步:确定管辖与策略。分析法律文件,确定目标管辖法院/仲裁地,聘请具有跨境金融科技纠纷经验的律师团队。

第三步:启动法律程序。提起诉讼或仲裁申请,同时可申请法院采取财产保全措施(冻结SPV银行账户、查封底层资产),防止资产转移。

第四步:判决/裁决与执行。获得胜诉判决或仲裁裁决后,向资产所在地法院申请执行,最终通过司法拍卖等方式变现资产,实现追偿。

 

2. 主要挑战:

法律定性不明:Token是证券、债权还是所有权凭证?不同法域认定不同,导致法律适用混乱。

跨境执行困难:即使胜诉,如果项目方资产分布在法律不合作的国家,执行将异常艰难。

责任主体隐匿:项目方可能通过复杂的离岸结构隐匿实际控制人,使得追究个人责任困难。

成本高昂:跨境诉讼/仲裁律师费高昂,且时间周期长,对于小额投资者而言维权成本过高。

破产程序冲突:如果项目方SPV进入破产程序,所有个别追偿行动都将中止,统一纳入破产程序处理,投资者需要申报债权,清偿顺序可能靠后。

 

 

注释

  1. 关于香港稳定币规定的解读,请见“香港《稳定币条例》全面解读:全球首个稳定币法定监管框架的分析与影响》”。

下载链接:香港《稳定币条例》全面解读:全球首个稳定币法定监管框架的分析与影响》

 

 

 

作者介绍

王喆律师

 

北京市京师(深圳)律师事务所党委副书记、纪委书记、联合创始人、基金债券法律业务中心主任

 

业务领域:

资产证券化、投资并购、争议解决

 

执业经验:

王喆律师曾为中建八局、中建六局、山东电建、商丘发投、商丘新城、平煤集团、河南路桥、海通恒信、首创置业、京能国际等公司提供资产证券化法律服务;为中海油、华润置地、华润医药、万科地产、北燃集团等企业提供投资并购法律服务;为平安信托、招商信托、国投泰康信托、中诚信托等提供信托法律服务;为汇丰银行、恒生银行提供内保外贷、开发贷等法律服务;为北燃蓝天、国投瑞银、信达资产等提供争议解决法律服务。

 

王喆律师主办的中国中投证券-德远保理-中建八局供应链金融资产支持专项计划于2019年荣获“2018-2019年度资产证券化介甫奖”,该项目系首单交易所储架发行的、以央企为核心企业的供应链金融资产证券化产品,对传统的供应链金融业务模式进行了多项优化,实现了多层次的创新和突破;王喆律师主办的天星数科-粮票供应链10号资产支持专项计划荣获2022年第六届CNABS资产证券化最具行业影响产品奖。

廖杰律师

 

北京市京师(深圳)律师事务所律师、基金债券法律业务中心成员

 

业务领域:

资产证券化、争议解决

 

执业经验:

廖杰律师具备法律与会计双学位,曾为中国电建、商丘发投、商丘新城、山东电建、京能集团、曲江资本、平煤集团、河南路桥、潍坊城投、济南城投、潍坊三农、颐养健康等公司提供资产证券化法律服务;为鄂尔多斯东胜**煤矿投资纠纷案等提供争议解决法律服务;曾在企业长期从事法务工作,为集团及下属公司的业务提供日常法务支持,负责集团下属公司私募基金及资管产品投资事宜。

本文作者:王喆、廖杰

引言

 

区块链技术的成熟与去中心化金融(DeFi)对原生资产需求的饱和,共同催生了现实世界资产通证化(Real-World Asset Tokenization, RWA)这一金融创新浪潮。RWA旨在通过区块链技术将现实世界中的有形或无形资产转化为可数字化表征与交易的权证(Token),本质是基于真实资产在数字世界生成可交易的权证。据波士顿咨询公司(BCG)预测,全球RWA市场规模至2033年有望触及18.9万亿美元。区块链的全球性与法律监管的地域性之间存在固有冲突,导致RWA项目面临法律定性模糊、跨境监管冲突与刑事风险边界不清等多重挑战。中国内地对虚拟货币及相关活动采取严监管的背景下,厘清RWA的法律属性、识别风险红线并构建合规路径,已成为极具现实意义的议题。本文将从RWA的基本概念出发,结合RWA发行流程,分析其法律定性、跨境冲突、刑事风险及违约救济等法律问题,供大家交流探讨。

 

RWA项目的基本概念与发展现状

 

1. RWA的定义与分类

RWA指在区块链上进行代币化的传统物理或金融资产。其核心公式可表述为:RWA =法律上确权的现实世界资产+实现资金流动与风险隔离的跨境架构+承载并映射资产价值的Token,其关键要素如下:

 

表1:RWA的关键要素

图片

 

RWA 是在法律契约框架下运用区块链技术手段,将现实世界资产的相关权益在链上进行表示、流转和治理的过程,通过数字化通证来代表现实世界的资产和权益,进而实现现实世界资产和权益的份额化分割、自由流通及自动化管理。RWA 资产通证化需要经过从现实资产到数字代币的一系列流程,涵盖资产准备、上链映射、通证发行和交易等阶段。一般而言,RWA 通证化类似于传统资产证券化(ABS)的结构化流程,但利用区块链的透明度、可编程性和不可篡改性等特性,对资产发行、交易和管理过程进行升级。

 

表2:RWA与ABS的核心区别

图片

 

依据法律性质,RWA可划分为两类:

证券型代币:受证券法规制,以资产支持证券、投资基金份额为代表,适用固收证券和投资基金的监管规则。

 

非证券型代币:以稳定币为代表,参考发钞银行进行监管,围绕发行储备、实缴出资、赎回责任等方面对发行人进行牌照管理。

 

按底层资产类型,则可划分为实物资产(如房地产、黄金)和金融资产(如债券、应收账款)。

 

表3:RWA项目的主要分类及特征

图片

 

2. RWA的发展历程与模式演变

RWA的发展历经三阶段:

(1) 稳定币阶段(2014—2023年):法定货币代币化,如USDT、USDC,充当现实法币与虚拟资产的桥梁。

 

(2) 金融资产代币化阶段(2024年至今):将债券、基金、股票、贵金属等传统金融资产数字化为可交易的代币资产。例如,贝莱德与美国代币化平台合作发行代币化货币市场基金,通过智能合约实现自动分红、赎回等功能,提升结算效率并降低中介费用。

 

(3) 实物资产代币化阶段(探索中):将房产、充电桩、白酒等缺乏流动性的实物资产通过代币化提升分割性与流通效率。但面临技术挑战,如预言机技术需确保链下资产数据(如房产估值、大宗商品价格)实时、防篡改地同步至链上。

 

相较于传统资产证券化(ABS),RWA的优势在于:碎片化持有降低投资门槛;智能合约实现即时结算与24/7交易;区块链结算突破地域限制,提升资产全球可及性。

 

境内资产RWA发行流程(以香港为例)

 

● 前期准备

(一)合格底层资产的标准

1. 资产类型:优先选择香港市场认可的资产类型,如新能源设施(风电场、光伏电站)、科技设备、绿色基础设施等。避免农业资产、房地产及贵金属等敏感类别。

 

2. 价值要求:建议单个资产包评估价值不低于2000万元人民币,且年化收益率达到8%以上。

 

3. 权属清晰:资产必须拥有完整所有权(非使用权),权属证明齐全且无法律纠纷。

 

4. 数据可验证:资产需具备可上链的运营数据流(如发电量、租金收入),确保现金流可追溯、可审计。

 

(二)架构设计原则

1. 跨境架构:采用“境内资产管理+香港发币+美国资金回流”的三级合规架构:

 

境内:设立资产管理公司,负责现实资产的管理、确权以及与区块链资产的映射。

职能:1.对现实资产进行确权,并通过联盟链技术实现资产数字化。2.负责管理和运营现实资产,确保资产的收益和价值稳定。3. 确保资产管理符合中国的法律法规(如金融监管、税务等)。

 

香港:设立SPV作为发币主体,持有资产收益权,负责RWA项目的代币发行和相关的市场推广工作。

职能:1. 在公链上发行与现实资产挂钩的代币。2. 向全球投资者推广代币,吸引更多资金支持。3. 符合香港证券及期货事务监察委员会(SFC) 的监管要求, 确保代币发行合法合规。

 

美国:设立交易公司或相关机构处理美元资金回流与二级市场交易(需要国际化交易和美元资金回流的RWA 项目)

职能:1.在美国或国际交易所上线代币,提供流动性支持。2.将稳定币 (如 USDT、USDC) 兑换为美元,并通过合规渠道将美元资金回流国内。3.完成KYC (客户身份识别)和AML (反洗钱) 等合规认证,确保资金流动合法。

 

2. 风险隔离:通过特殊目的公司(SPV)实现资产与原始权益人的风险隔离,保障投资者权益。

 

发行流程

(一)境内合规准备阶段

1. 数据合规处理

(1) 通过合适的数据交易所的跨境数据通道传输资产运营数据

(2) 采用国密算法加密数据,确保符合《数据安全法》和《网络安全法》

(3) 服务商:区块链技术服务商、认证机构

 

2. 监管预沟通

(1) 提前与商务部、发改委、外管局进行方案预沟通

(2) 取得ODI(境外直接投资)备案预审意见

(3) 完成37号文登记(境内居民个人境外投资外汇登记)

 

(二)SPV与WOFE设立阶段

1. 境外SPV设立

(1) 选择香港作为SPV注册地

(2) 聘请境外律所完成法律架构设计

(3) 通过37号文登记完成公司注册、商业登记和税务备案

 

2. 境内WOFE设立

(1) 通过SPV在境内设立外商独资企业(WOFE)

(2) 提交材料包括:SPV注册证明、WOFE章程、可行性研究报告

(3) 在市场监管局完成《外商投资企业营业执照》申请

(4) 开立NRA账户(境外机构境内外汇账户)完成资金汇入备案

 

(三)资产收购与重组阶段

1. 资产评估与收购

(1) 聘请持牌评估机构进行资产估值

(2) 委托会计师事务所进行财务审计

(3) 通过WOFE收购底层资产所有权或收益权

 

2. 合规审批

(1) 向商务部门提交收购协议、资产评估报告、资产权属证明

(2) 如属限制类行业,需获得发改委项目核准

(3) 完成股权转让税务申报

 

(四)香港发行准备阶段

1. 代币化方案设计

(1) 聘请香港持牌券商(如中银国际、瑞银)设计代币化方案

(2) 确定代币类型:证券型代币(STO)或资产支持代币(ABS)

(3) 向香港证监会提交“Ensemble沙盒”申请,测试批发层面央行数码货币(wCBDC)的DvP结算

 

2. 法律文件准备

(1) 编制《代币功能说明书》明确权益属性

(2) 由香港持牌律所出具《资产收益权法律意见书》

(3) 境内和境外律所联合编制《跨境法律冲突评估报告》

 

(五)监管审批与发行阶段

1. 香港监管审批

(1) 向SFC提交《发售文件》及智能合约代码审计报告(如CertiK出具)

(2) 如涉及稳定币,需向金管局提交《稳定币合规声明》¹

(3) 获得1号(证券交易)、4号(证券咨询)、7号(自动化交易服务)牌照机构支持

 

2. 发行执行

(1) 通过持牌交易所(如HashKey Exchange)进行私募或公募

(2) 托管银行(如渣打银行)提供法币出入金通道

(3) 募集资金经香港持牌托管银行闭环管理,符合《外汇管理条例》

 

(六)后续运营与合规阶段

1. 持续信息披露

(1) 按季度发布经审计的运营报告(香港持牌会计师事务所审计)

(2) 披露底层资产盈利情况和现金流情况

(3) 智能合约自动执行收益分配

 

2. 二级市场流通

(1) 在持牌交易所上线交易(选择一线交易所或香港合规交易所)

(2) 提供流动性管理,确保交易顺畅

(3) 遵守持续监管报告义务

 

● 关键参与机构与牌照要求

图片

 

● 时间规划(以具体项目为准)

前期准备:2-3个月(资产筛选、架构设计、监管预沟通)

设立阶段:1-2个月(SPV、WOFE设立与登记)

审批阶段:3-4个月(香港证监会、金管局审批)

发行阶段:1-2个月(代币发行与资金募集)

 

● 风险控制与应对策略

监管风险:确保同时符合内地与香港监管要求,提前与监管部门沟通

技术风险:选择成熟区块链技术方案,完成智能合约第三方审计

市场风险:设置最低募集规模条款,确保发行成功率

外汇风险:通过合规渠道完成资金跨境流动,避免外汇违规

法律风险:采用“真实出售”架构实现风险隔离,避免资产追索

 

表4:RWA通证化的主要流程

图片

 

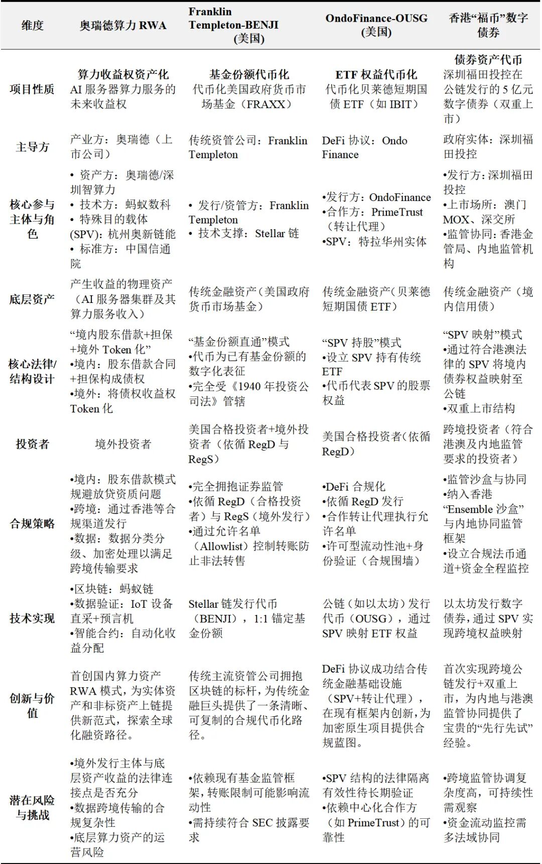
RWA项目典型案例简析

 

案例一

Franklin Templeton的BENJI代币

项目简介:该资管公司在Stellar链上发行代币化美国政府货币市场基金(FRAXX),1  BENJI代币代表1股基金份额。

 

合规策略:

(1) 明确作为证券申报,依循美国Reg D(合格投资者私募)与Reg S(境外发行)条款。

(2) 代币为已有基金份额的数字化表征,基金本身仍受《Investment Company Act of 1940》管辖。

(3) 通过允许名单(Allowlist)机制控制转账,防止非法公开转售。

 

启示:完全拥抱现有证券监管框架,将代币嵌入成熟法律结构,为传统机构提供可复制路径。

 

案例二

Ondo Finance的OUSG

项目简介:DeFi协议Ondo发行代表贝莱德短期国债ETF权益的代币OUSG。

 

合规策略:

(1) 设立美国特拉华州SPV持有ETF,发行代币化股票。

(2) 发行依循Reg D,与证券经纪商Prime Trust合作担任转让代理,执行允许名单控制。

(3) 在许可型流动性池中交易,用户需完成身份验证,创造“合规围墙”。

 

启示:DeFi原生项目通过结合传统金融基础设施(转让代理、SPV),在现有框架内创新。

 

案例三

中国香港“福币”数字债券

项目简介:深圳福田投控在以太坊发行5亿元数字债券,于澳门MOX及深交所双重上市。

 

合规策略:

(1) 通过符合港澳法律的SPV结构,将境内信用债权益映射至公链。

(2) 纳入香港“Ensemble沙盒”与内地协同监管框架下测试。

(3) 设立合规法币出入金通道,资金流动受全面监控。

 

启示:在严格监管协同下,利用公链发行RWA产品可行,为跨境合作提供宝贵经验。

 

案例四

奥瑞德算力RWA项目

项目简介:上市公司奥瑞德将其AI服务器算力服务的未来收益权进行代币化,面向境外投资者发行。

 

合规策略:

(1) 采用 “境内股东借款+担保+境外Token化”结构,通过关联方小比例入股构建合法债权,规避非金融放贷问题。

(2) 通过香港等合规跨境渠道面向境外市场发行,资金闭环于境内。

(3) 利用IoT设备直采数据与区块链技术,确保底层资产数据真实可信,满足合规审计要求。

 

启示:为非金融实体资产(如算力基础设施)的上链融资提供了可复制的合规范式,通过精妙的法律结构设计在现有监管框架内实现了创新突破。

 

表5:RWA典型案例对比

图片

 

RWA项目的法律定性问题

 

(一)证券属性的认定标准

RWA代币是否构成证券是首要不确定性来源。美国采用“Howey Test”四要素标准(资金投入、共同企业、预期收益、依赖他人努力)进行判断。我国则适用“功能—权利—现金流”三要素分析法:若代币具有融资功能、代表股权或债权属性、现金流依赖底层资产或发行人经营,则极可能被认定为证券。一旦被定性为证券,其发行、销售与交易需遵循《证券法》关于注册、披露及投资者适当性要求,合规成本陡增。

 

(二)物权法律适用挑战

RWA面临传统物权制度与数字代币的法律衔接困境。实物资产代币化需解决代币持有人如何取得底层资产物权的问题。主流模式是通过设立特殊目的载体(SPV),将资产所有权注入SPV后发行代表权益的代币。但该结构面临三重挑战:SPV所在地法与资产所在地法可能冲突;代币转让的物权变动效力在不同法域有不同解释;司法机构如何认定与执行代币代表的权益。

 

(三)合同法与智能合约效力

智能合约的自动执行性带来新法律问题:代码漏洞导致错误执行时的救济措施;代码表达与法律文本冲突时的解释规则;不可抗力与情势变更原则在自动执行中的适用性。目前,智能合约需与线下法律协议绑定使用,其独立法律效力尚未得到普遍承认。

 

RWA项目的跨境法律冲突与管辖权问题

 

(一)法律适用规则的不确定性

RWA全球化特性致其常涉及多法域,需同时考虑:

SPV设立地法律:决定SPV合法性与代币发行基础。

资产所在地法律:管辖底层资产权属与转让有效性。

投资者所在地法律:约束代币销售行为合规性。

交易平台所在地法律:规范二级市场交易行为。

各国监管态度迥异,如中国内地严禁代币发行,而香港通过“Ensemble沙盒”允许证券型代币发行。

 

(二)监管管辖权冲突

美国SEC可能依据“长臂管辖权”对向美国公民销售的代币行使管辖权,即便发行方与SPV均位于境外。香港证监会则要求证券型代币发行方申请第1类(证券交易)及第7类(自动化交易服务)牌照。监管差异要求RWA项目遵循“境外合规发行—境内不营销”的分域原则。

 

(三)争议解决机制的选择

跨境RWA项目多选择国际仲裁作为争议解决方式,依托《纽约公约》实现裁决的跨境承认与执行。香港作为国际仲裁中心,成为许多涉及中国元素RWA项目的首选地。但仲裁机制面临挑战:仲裁庭如何理解区块链技术;裁决能否有效执行链上资产。

 

表6:RWA项目的主要法律冲突简述

图片

 

RWA项目境内刑事法律风险

 

表7:RWA项目刑事法律风险

图片

 

RWA项目违约的司法管辖与追偿机制

 

RWA项目违约的核心矛盾在于:链上操作的全球性、匿名性与链下资产的地域性、主权性之间的冲突。因此,其司法管辖和追偿不再是单一维度的法律问题,而是一个需要多层面考量的系统工程。

 

(一)司法管辖权的确定

确定哪个国家或地区的法院有权审理案件是追偿的第一步,也是最具争议的环节。主要取决于以下连接点:

 

1. 被告所在地/主营业务地

项目发行方(SPV公司)的注册地:这是最直接、最传统的连接点。如果项目方在开曼群岛设立特殊目的载体(SPV)发行Token,开曼法院很可能拥有管辖权。

 

项目实际运营团队所在地:如果技术开发、运营团队集中在中国境内,尽管SPV在海外,中国法院仍可能依据“实际经营地”原则主张管辖权,特别是当募集行为主要面向中国投资者时。

 

2. 原告(投资者)所在地:某些司法管辖区(尤其是普通法系)的法律允许投资者在其居住地法院提起诉讼,特别是能证明其损失在该地发生。

 

挑战:RWA投资者全球分布,容易引发“平行诉讼”(不同国家的法院同时审理同一案件),导致判决冲突和执行困难。

 

3. 资产所在地:这是最终追偿的关键。如果底层资产是位于美国的一座商业地产,那么美国法院对与该资产直接相关的纠纷(如产权纠纷、抵押权执行)拥有无可争议的管辖权。任何其他地区的判决如需处置该资产,都必须得到美国法院的承认与执行。

 

4. 合同约定:在项目法律文件(如购买协议、条款与服务)中预先约定的管辖法院适用法律是法院决定是否受理案件的首要依据。

 

例如:文件约定“所有争议交由新加坡国际仲裁中心(SIAC)管辖,并适用新加坡法律”。这将极大地增加新加坡获得管辖权的权重,除非有强力的公共政策理由排除(如该约定旨在规避中国关于非法集资的强制性法律规范)。

 

5. 侵权行为地/合同履行地:如果指控的是欺诈(侵权行为),欺诈行为发生地或结果地的法院可能有管辖权。合同义务的履行地也可能成为连接点。

 

管辖权之争很可能是多方博弈的结果。项目方通常会通过在海外设立SPV并在法律文件中约定对其有利的管辖法律和法院,来试图规避某些国家的严格监管和司法管辖。但对于涉及中国投资者和中国公共利益的案件,中国法院仍可能依据相关法律(如《刑法》中的属地、属人保护原则)主张管辖权。

 

(二)追偿机制与途径

追偿行动通常分为“链上”和“链下”两条线,但最终都需要回归到对链下实体资产的处置。

 

1. 链上执行

前提:依赖于预设的智能合约逻辑。

机制:

·自动清算:如果智能合约预设了抵押率不足自动清算、违约触发资产转移等条件,理论上可以自动执行。例如,将违约方的Token质押物拍卖。

·DAO/社区治理:某些项目可能由DAO(去中心化自治组织)持有底层资产密钥或控制权。社区可通过投票决定如何处置资产(如拍卖、转让)以补偿投资者。

局限性:

智能合约通常只能处理链上数字资产的转移。对于链下实体资产(如房产、汽车)的查封、扣押、拍卖,必须通过传统司法系统(法院、执法部门)的强制力来完成。智能合约无法“自动”没收一栋楼。

 

2. 链下司法追偿

这是最核心、最有效的追偿途径,即通过法院诉讼或仲裁。

诉讼:

·案由:可根据情况选择“合同违约”、“证券欺诈”、“侵权责任”等。

·过程:在获得有管辖权的法院作出的胜诉判决后,向资产所在地法院申请承认与执行该判决。

·挑战:跨境判决的承认与执行依赖于国际条约(如《选择法院协议公约》)或互惠原则,过程漫长且存在不确定性。

仲裁(更具优势的选择):

·优势:仲裁的保密性、专业性(可选择熟悉金融科技的仲裁员)以及其裁决在《纽约公约》框架下相较于法院判决更易于在全球160多个国家和地区得到承认和执行,使其成为RWA项目的理想争议解决方式。

·实践:许多RWA项目会在法律文件中约定通过新加坡国际仲裁中心(SIAC)、香港国际仲裁中心(HKIAC)等知名机构进行仲裁。

 

3. 对底层资产的直接追索

如果RWA Token被法律认定为是对底层资产直接享有的权益凭证(如所有权、抵押权),投资者可能有权直接对资产主张权利。

例如:如果Token代表对某辆汽车的抵押权,违约发生后,抵押权人(投资者)可申请法院拍卖该汽车,并就拍卖款优先受偿。

核心挑战:Token的法律定性是否得到资产所在地法律的认可。许多法域的财产法尚未承认通过区块链Token来表征和转让实体资产权益。

 

(三)追偿流程与挑战

1. 追偿流程:

第一步:违约认定与证据固化。确认触发违约条件,并立即通过区块链浏览器截图、公证等方式保全所有链上证据(交易记录、智能合约代码、Token持有证明)。同时整理所有链下法律文件。

第二步:确定管辖与策略。分析法律文件,确定目标管辖法院/仲裁地,聘请具有跨境金融科技纠纷经验的律师团队。

第三步:启动法律程序。提起诉讼或仲裁申请,同时可申请法院采取财产保全措施(冻结SPV银行账户、查封底层资产),防止资产转移。

第四步:判决/裁决与执行。获得胜诉判决或仲裁裁决后,向资产所在地法院申请执行,最终通过司法拍卖等方式变现资产,实现追偿。

 

2. 主要挑战:

法律定性不明:Token是证券、债权还是所有权凭证?不同法域认定不同,导致法律适用混乱。

跨境执行困难:即使胜诉,如果项目方资产分布在法律不合作的国家,执行将异常艰难。

责任主体隐匿:项目方可能通过复杂的离岸结构隐匿实际控制人,使得追究个人责任困难。

成本高昂:跨境诉讼/仲裁律师费高昂,且时间周期长,对于小额投资者而言维权成本过高。

破产程序冲突:如果项目方SPV进入破产程序,所有个别追偿行动都将中止,统一纳入破产程序处理,投资者需要申报债权,清偿顺序可能靠后。

 

 

注释

  1. 关于香港稳定币规定的解读,请见“香港《稳定币条例》全面解读:全球首个稳定币法定监管框架的分析与影响》”。

下载链接:香港《稳定币条例》全面解读:全球首个稳定币法定监管框架的分析与影响》

 

 

 

作者介绍

图片

王喆律师

 

北京市京师(深圳)律师事务所党委副书记、纪委书记、联合创始人、基金债券法律业务中心主任

 

业务领域:

资产证券化、投资并购、争议解决

 

执业经验:

王喆律师曾为中建八局、中建六局、山东电建、商丘发投、商丘新城、平煤集团、河南路桥、海通恒信、首创置业、京能国际等公司提供资产证券化法律服务;为中海油、华润置地、华润医药、万科地产、北燃集团等企业提供投资并购法律服务;为平安信托、招商信托、国投泰康信托、中诚信托等提供信托法律服务;为汇丰银行、恒生银行提供内保外贷、开发贷等法律服务;为北燃蓝天、国投瑞银、信达资产等提供争议解决法律服务。

 

王喆律师主办的中国中投证券-德远保理-中建八局供应链金融资产支持专项计划于2019年荣获“2018-2019年度资产证券化介甫奖”,该项目系首单交易所储架发行的、以央企为核心企业的供应链金融资产证券化产品,对传统的供应链金融业务模式进行了多项优化,实现了多层次的创新和突破;王喆律师主办的天星数科-粮票供应链10号资产支持专项计划荣获2022年第六届CNABS资产证券化最具行业影响产品奖。

图片

廖杰律师

 

北京市京师(深圳)律师事务所律师、基金债券法律业务中心成员

 

业务领域:

资产证券化、争议解决

 

执业经验:

廖杰律师具备法律与会计双学位,曾为中国电建、商丘发投、商丘新城、山东电建、京能集团、曲江资本、平煤集团、河南路桥、潍坊城投、济南城投、潍坊三农、颐养健康等公司提供资产证券化法律服务;为鄂尔多斯东胜**煤矿投资纠纷案等提供争议解决法律服务;曾在企业长期从事法务工作,为集团及下属公司的业务提供日常法务支持,负责集团下属公司私募基金及资管产品投资事宜。

联系我们
  • (+86) 0755-82796094
  • hr-shenzhen@jingsh.com
  • 广东省深圳市福田区彩田路广电文创中心五、七、九、十、十一楼
法律咨询热线:

400-166-6010

微信扫码关注
京师深圳律所
微信扫码咨询
京师深圳律所
Copyright © 2020 北京市京师(深圳)律师事务所 | 粤ICP备2020086911号-1